Computer System
데이터를 처리하고 정보를 제공하며 다양한 작업을 수행할 수 있도록 하는 장치
또는 일련의 장치들을 의미 한다. 크게 하드웨어, 소프트웨어로 나뉜다.
오늘은 하드웨어의 CPU, RAM, 저장장치에 대해서 알아보려고 한다.
먼저, 각 하드웨어들의 정의에 대해서 알아보자.
CPU란 Central Processing Unit으로 중앙 처리 장치 라고도 불린다.
CPU는 컴퓨터 부품과 정보를 교환하면서 컴퓨터 전체의 동작을 제어하고,
교환된 데이터, 사용자로부터 전달받은 데이터들을 연산, 저장하여 그에 따른 결과를 외부로 출력한다.
여기에서 컴퓨터 부품에 해당하는 RAM과, 저장 장치와의 어떻게 상호작용하는지에 대해 이야기해보려고 한다.
RAM이란 Ramdom Access Memory로 사용자가 데이터를 읽고, 저장하고 지울 수있는 기억장치로 CPU는 연산을 하고 동작에 필요한 모든 데이터를 해당 기억장치에 저장한다. 램이 많을 수록 한번에 할 수있는 일이 많아진다.
이제 CPU와 메모리가 상호작용하는 방식에대해 알아보겠습니다.

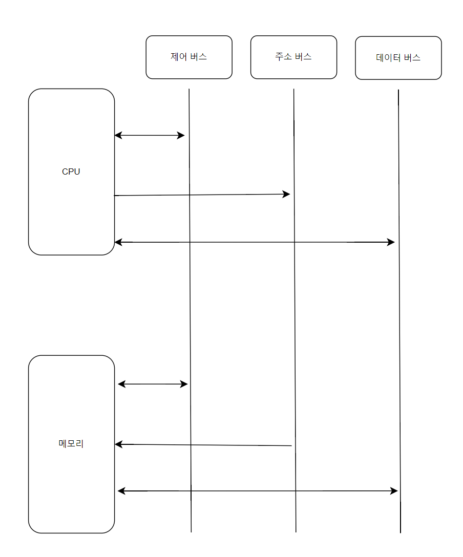
CPU와 메모리가 데이터를교환 하기위해서는 시스템 버스를 통해 이루어집니다. 다음과 같은 과정을 통해 CPU와 메모리 간의 데이터가 교환됩니다.
시스템 버스
- 주소 버스 (Address Bus) : 메모리의 특정 주소를 지정하기 위해 사용 CPU에서 어떤 메모리 위치에 데이터를 읽거나 쓸지 주소 버스를 통해 지정
- 데이터 버스 (Data Bus) : 실제 데이터를 전송하는 통로 입니다. CPU가 앞서 주소버스를 통해 지정한 메모리의 위치에 데이터를 읽거나, 쓰기 위해 사용됨.
- 제어 버스 (Constrol Bus) : 읽기 또는 쓰기와 같은 제어 신호를 전닯 합니다. CPU가 메모리 작업을 지시하는 역할을 합니다.
데이터 교환 STEP(데이터 읽기, 데이터 쓰기)
1. 명령 요청
2. 메모리 접근
3. CPU와 메모리 간의 동기화
각 스텝별 상세 설명을 예시를 들어 하자면 아래와 같습니다.
데이터 읽기
CPU는 주소 버스를 통해 데이터를 읽을 메모리의 주소를 지정 > 제어 버스는 이 요청이 읽기 작업임을 명시합니다. > 메모리는 해당 주소에 있는 데이터를 데이터 버스를 통해 CPU에 전송합니다.
데이터 쓰기
CPU는 주소 버스를 통해 데이터를 저장할 메모리의 주소를 지정 > 제어 버스는 이 요청이 쓰기 작업임을 명시합니다. > CPU는 해당 주소에 데이터를 저장하기 위해 데이터 버스를 통해 메모리에 데이터를 전송합니다.
CPU와 메모리간의 상호작용에 대해 알아보았는데요. 다음 시간에는
메모리 중 캐시메모리의 개념과 역할에 대해 알아보겠습니다.
'Computer' 카테고리의 다른 글
| AP(Application Processor) (4) | 2024.11.19 |
|---|---|
| CPU 아키텍쳐 (5) | 2024.11.07 |
| 캐시 메모리의 개념과 역할 (5) | 2024.10.29 |